0xAuto
Still managing Web3 manually? Too much information to process? Missing opportunities? Say goodbye to tedious tasks and embrace intelligence! Introducing 0xAuto OS!
비디오
기술 스택
설명
0xAuto OS: Automate Your AI Strategies on Starknet, Empowered by MCP & A2A!
Tired of the manual Web3 grind? Overwhelmed by information? Missing out on crucial opportunities?
Say goodbye to tedious tasks and hello to intelligent automation with 0xAuto OS!
What is 0xAuto OS?
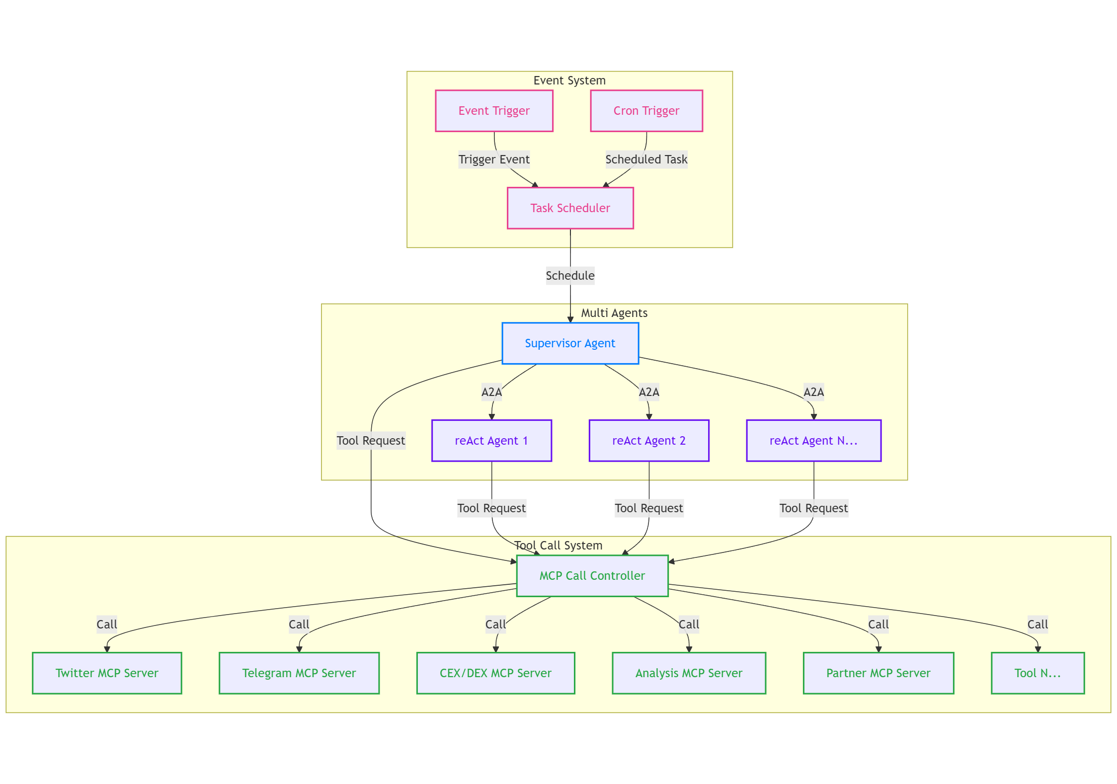
Simply put, 0xAuto OS is an AI-powered smart operating system designed for the Web3 world, with a special focus on leveraging the capabilities of Starknet. Imagine having a dedicated team of AI-driven assistants (we call them Agents) working for you 24/7. These Agents don't just fetch and process vast amounts of information; they autonomously execute complex tasks based on your predefined schedules and strategies. Think automated DEX trading, token deployment, proactive market anomaly monitoring, and more – all while you reclaim your time!
This is all made possible by our unique technical architecture:
Intelligent Agents: Customizable AI bots that act as your automated executors in the Web3 space.
MCP (Model Context Protocol) & A2A (Agent2Agent Protocol): Our innovative, open protocols that empower your Agents to seamlessly integrate external capabilities (data, models, APIs) and collaborate with other Agents. This fosters a rich ecosystem where developers and projects can easily plug in and contribute.
Multi-Agent System: Multiple Agents working in concert to tackle more sophisticated tasks, amplifying their collective power.
Abstract Wallet (Leveraging Starknet's Account Abstraction): A secure, programmable, built-in wallet that enables your Agents to autonomously execute on-chain transactions and manage assets on your behalf. This brings true, secure automated quantitative investment to life on Starknet.
Core Advantage: Scheduled Execution! Set it once, and your Agents will automatically carry out tasks according to your schedule – no need for constant interaction or manual triggers. Truly say goodbye to repetitive labor.
What Pain Points Does 0xAuto OS Solve?
Information Overload? Can't Keep Up? Agents will periodically gather, filter, and summarize key information, generating your personalized intelligence briefings.
Tedious Operations? No Time? Agents automate repetitive tasks like daily dollar-cost averaging, monitoring whale wallets, or auto-compounding yields on Starknet DeFi protocols.
Complex Strategies? No Coding Skills? Configure Agents through a simple interface to execute your trading strategies or automation workflows without writing a single line of code.
Security Concerns? Hesitant to Automate? Our Abstract Wallet, built on Starknet's robust Account Abstraction, ensures your assets are secure, enabling worry-free automated trading.
AI Needs Chatting to Work? Too Cumbersome! Our Agents support scheduled tasks. Set them up, and they run autonomously without requiring manual intervention.

Who Needs 0xAuto OS?
Web3 Investors (on Starknet & beyond): From novices to veterans, use it to automatically discover Alpha, execute trading strategies, and manage DeFi positions. Save time, gain an edge.
Web3 Developers/Project Teams (especially on Starknet): Easily integrate Agent capabilities into your dApp or service using our MCP & A2A protocols, or connect your services to the growing 0xAuto ecosystem.
Anyone Seeking Automation in Web3: If you need to regularly fetch information or automate on-chain/off-chain tasks, 0xAuto OS is your solution.
Why Choose 0xAuto OS for the Starknet Hackathon? – Core Advantages, Simply Stated!
AI-Powered "AFK" (Away From Keyboard) Value Generation on Starknet: Set up your Agents and let them work for you 24/7, monitoring markets, executing strategies, and capturing potential yield, all leveraging Starknet's scalability.
Scheduled Execution for True Liberation: Our unique timed task function means you can finally bid farewell to manual, repetitive actions. Let AI be your genuine automation assistant.
No-Code, Accessible to All: An intuitive configuration interface allows even non-technical users to easily create and manage their AI Agents.
Secure On-Chain Transactions with Starknet's Account Abstraction: The built-in Abstract Wallet provides peace of mind for your automated activities.
Open Ecosystem, Limitless Potential: Our universal protocols (MCP & A2A) invite more developers and services, continuously expanding Agent capabilities and choices.
Multi-Agent Synergy for Enhanced Intelligence: Multiple Agents can collaborate, tackling more complex tasks and unlocking the power of collective intelligence.
(Future Vision) AI-Assisted Agent Generation: We're working to make Agent creation even simpler. Soon, you might just describe your needs, and an AI will help generate the Agent for you!
0xAuto OS – Ushering in Your New Era of Intelligent Web3 Automation on Starknet!
Explore 0xAuto OS at the Starknet Hackathon and let AI accelerate your Web3 journey!